你是不是体验一款游戏不知道从何下手?
你是不是氪金几万块,但是一直都只是重复性的以消费者和玩家的角度玩游戏,却从来没有从设计者的角度思考过游戏设计的内容呢?
钱也充了,时间也花了。但你是不是一直觉得自己没玩明白。
上周得快闪直播,六一老师分享了一份《剑侠情缘》的游戏拆解报告,并手把手的告诉了我们,应该从哪些维度去分析一款MMO的游戏设计,作为以为研发运营策划,应该如何在最快速的时间内,用最具备性价比的充值氪金来深度体验游戏内容。
【课程内容】:《以剑侠情缘为例 深度拆解MMO游戏设计》
【分享亮点】:
1、如何扒一款游戏进行深度拆解;
2、以剑侠情缘为案例深度了解mmo游戏设计;
3、游戏报告、版更、商业化活动、用户舆论、开服节奏
【课程时间】12月22日周日晚8点
【分享讲师】:六一老师(游戏大厂运营策划老兵;10年游戏从业经验;擅长数值游戏策划、游戏测评观察、运营活动设计)
以下是复盘内容。详细内容请下载课件、查看回放视频。
成为三米星球钻石会员可兑换课程,或直接付费观看视频课程及课件⬇️

里面提到了不少实操的技巧点。
比如对照着老师提供的游戏报告,我们就可以知道可以梳理这款游戏的开服时间、更新内容、用户评论。可以通过滚4-5个服来摸清楚游戏节奏,甚至还需要用掐秒表的方式来对应看等级成长曲线,以及前期新手设计的内容。


可以通过复盘梳理游戏内的商业化活动,对整款游戏完整的商业化进行反编译拆解。

也可以通过玩家的评论来洞察用户对产品的风评如何,增加对游戏体验的多角度理解。也是自己了解用户心理的重要途经。你会发现,唉,原来玩家还这样想的啊。

包括开服时间,留存和营收的预测,这些内容,其实在资深游戏运营的角度上,深度体验都可以反编译出来。
比如你可以通过一个服区开的帮派或者家族的人数、排行榜、世界聊天的活跃程度,去判断这个服区可能在线人数多少人,从而判断新增多少。然后再去数一数一天开几个服,就能得到一个大概的数量,知道这个产品一天的新增导量情况。
作为一个深度在游戏内体验的玩家,你可以感受到开服第二天、3天、7天、半个月、一个月的活跃情况。从而大概也能对这款游戏的次留、3、7、15、30日留存率都有一些体感。

直播课上六一老师还讲解了非常多的小技巧,包括用户运营的维护。家族宝贝一般都是女孩子来担任等细节规律。错过快闪直播课的小伙伴真的非常可惜啦!
以下是AI会议纪要
MM O 游戏分析与分享
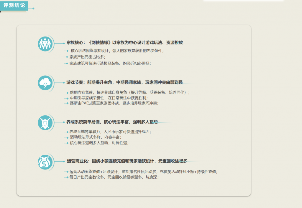
MMO游戏剑侠情缘手游的分析报告,包括游戏概况、核心社交单元、游戏节奏等方面。首先,剑侠情缘手游以家族为核心设计,所有玩法和系统都围绕家族展开。其次,家族是游戏中重要的社交单元,产出的元宝占比较大。再次,游戏节奏设计紧凑,从个人任务到家族任务再到团体战,玩家间的冲突逐渐增强。最后,报告内容可能偏多,如有不清楚的地方,欢迎提问交流。
游戏设计与运营分析
游戏《七雄争霸》的几个特征。首先,游戏的核心玩法是以家族为单位,家族的作用非常显著,可以促进玩家抱团,提升游戏内的粘性。其次,游戏的奖励丰富且具有唯一性,玩家必须与家族进行捆绑才能获得。此外,游戏中还有一些对抗性的玩法和排名,强大的家族可以获得丰富的拍卖道具。最后,游戏中的资源获取主要来源于打造装备、事项、材料折扣性材料等,而家族是其中一个重要的资源获取来源。
家族拍卖与玩法设计解析
家族拍卖的流程和玩法设计。家族拍卖中,强大的家族可以通过竞拍获得更好的道具,而流拍则进入世界拍卖行回收。整个设计由浅入深,先通过简单的玩法聚集家族人数,再增加家族凝聚力,最后通过激烈的PK和淘汰设计增加荣誉感。其中,武林盟主是一个非常重要的玩法,它通过异步PAP较量来培养家族指挥和成员统一性,同时设计了家族语音自动播放,增加了游戏的趣味性和吸引力。
剑侠情缘游戏设计与运营分析
剑侠情缘游戏中的家族玩法和元宝产出。家族是游戏中获取元宝的主要途径,通过归纳式设计引导用户。游戏前期简单,玩家追求高等级和装备,中期过渡期时,玩家追求装备强化和魂石。整个游戏节奏设计得非常完善,让玩家容易上手。
游戏玩法设计与玩家体验
游戏中的对抗玩法和跨服玩法,以及如何通过这些设计提升玩家体验。在游戏中,玩家可以通过不断提升自己的战力,再次参与到竞争中,从而获得满足感和荣誉感。同时,游戏还设计了家族社交单元,让玩家在游戏中找到归属感。此外,游戏还通过一系列的玩法设计,如白虎堂跨服的武林盟主、历代名将抢boss等,提升了人民币玩家的付费体验。最后,通过不断循环的设计,形成了良好的家族生态。
剑侠情缘游戏经济系统解析
剑侠情缘游戏的经济系统和核心系统。经济系统采用了半开放的设计,既有自由流通的货币,也有需要通过拍卖行购买的装备。家族贡献在游戏中非常重要,人民币玩家可以通过捐献元宝获得家族贡献来打造橙色装备。核心系统中,家族是游戏的核心内容,所有东西都要向家族倾斜,避免玩家分散注意力。与家族相关的玩法和道具都是唯一的,其他获取方式相对较少。这种设计方法非常聪明,让所有人都感到满意。
游戏系统设计与玩家体验
游戏设计中的核心系统和养成系统。核心系统是指根据战力来设计的,包括攻击力、防御力、血量等。养成系统则是通过等级提升、技能提升、装备获取等方式来提高战力。在游戏中,玩家可以通过购买装备、洗炼魂石、镶嵌宝石、强化装备等方式来提高战力。此外,游戏还设有头衔系统,付费用户可以通过购买盟主令、花钱提升头衔等方式来提高战力。剑侠手游在付费设计上采用了简单粗暴的方式,让玩家明确知道花钱能获得什么效果。
游戏设计与玩法分析
装备品质与技能设计的关系,以及游戏玩法的设计。首先,装备品质与过渡、技能设计、数值平衡等方面有关。其次,游戏玩法的设计包括四个小时的必要玩法、碎片式设计与填充式设计模式。最后,游戏中的不同玩法对于参与人数和占用时间的要求进行了总结,并指出这些玩法是MMO游戏的经典教科书,很多游戏都会借鉴。
游戏设计与商业化策略分析
白虎堂和武林盟主两个游戏的设计和商业化思路。白虎堂游戏中,家族宝贝在指挥大家击打boss时起到了关键作用,游戏设计非常闭环,高度集中。武林盟主游戏中,合理选择攻打boss的时机非常重要,不同阶段能获得的积分成倍提升。商业化方面,需要通过观察其他游戏的商业化设计来拆解和借鉴。此外,还可以从更新记录和版本总结中了解游戏更新节奏。最后,提到了一些游戏设计的亮点,如登录奖励、同伴系统等,这些都是可以借鉴的。
游戏评测与玩家体验分享
游戏评论、开户表设计、运营观察等方面的内容。首先,通过收集用户评论,可以了解到游戏的好玩、丰富、操作便捷等特点。其次,对于腾讯系游戏的排名和新增情况进行了分析,发现其排名一直很高,但新增用户较少。最后,分享了剑侠情缘这款游戏的设计和体验感受,认为家族是游戏的核心,装备在游戏中非常重要。
游戏设计与社交体验的探索
游戏中的社交设计,以剑侠情缘三端游和逆水寒手游为例,说明游戏中的社交设计对于玩家的重要性。同时,提到了网易游戏的社交体验和重视程度。此外,还提到了诛仙世界的家族玩法和隐藏亮点,以及如何引导玩家参与。最后,讨论了游戏设计是否需要针对女性玩家进行优化。
游戏商业化设计与策略探讨
游戏设计中的指挥问题,以及如何针对中轻度流失严重的游戏进行商业化活动。对于中轻度游戏,为了保证总付费额,可以在首日弹出大额礼包,但需要注意礼包的设计,避免过于吸引人。建议采用VIP捆绑设计,通过隐藏式设计拉高前期付费额。此外,会议还提到了1月份将有一场关于商业化设计的快闪直播课程,欢迎大家参加。
-scaled.jpg)








-3-scaled.jpg)
-5-scaled.jpg)
-4-scaled.jpg)
-11-scaled.jpg)


暂无评论内容