对游戏市场行情迷茫?市场上有没有合适机会?多年没跳槽,我的薪资水平应该要多少?
明明做过很多事情很多项目,但是确吃亏在表达?简历写不好,自我介绍也一般,过往工作很杂,不会说?
缺乏求职技巧,简历怎么写?谈薪怎么谈?离职怎么提?

1、针对学员特点设计专属求职方案。
2、双导师服务,三米+相关专业老师答疑。
3、笔面试题库、校招职位搜集、岗位内推、服务进度追踪。
请联系三米小助理(JDsoeasy)咨询或预约时间。


👆⾄多6家⽬标公司调研+6次线上模拟⾯试及复盘

👆⾄多6次⾯试复盘


👆1份薪酬流⽔收集模板+2次线上薪酬谈判及offer选择辅导+1次合规⻛险应对

👆1次线上辅导+1次竞业⻛险应对
其他包含福利:
福利一:三米星球钻石会员门票一张(465元)
福利二:6张视频选课券(单节课99元)
30天陪跑服务往期学员真实评价




请联系三米小助理(JDsoeasy)咨询或预约时间。
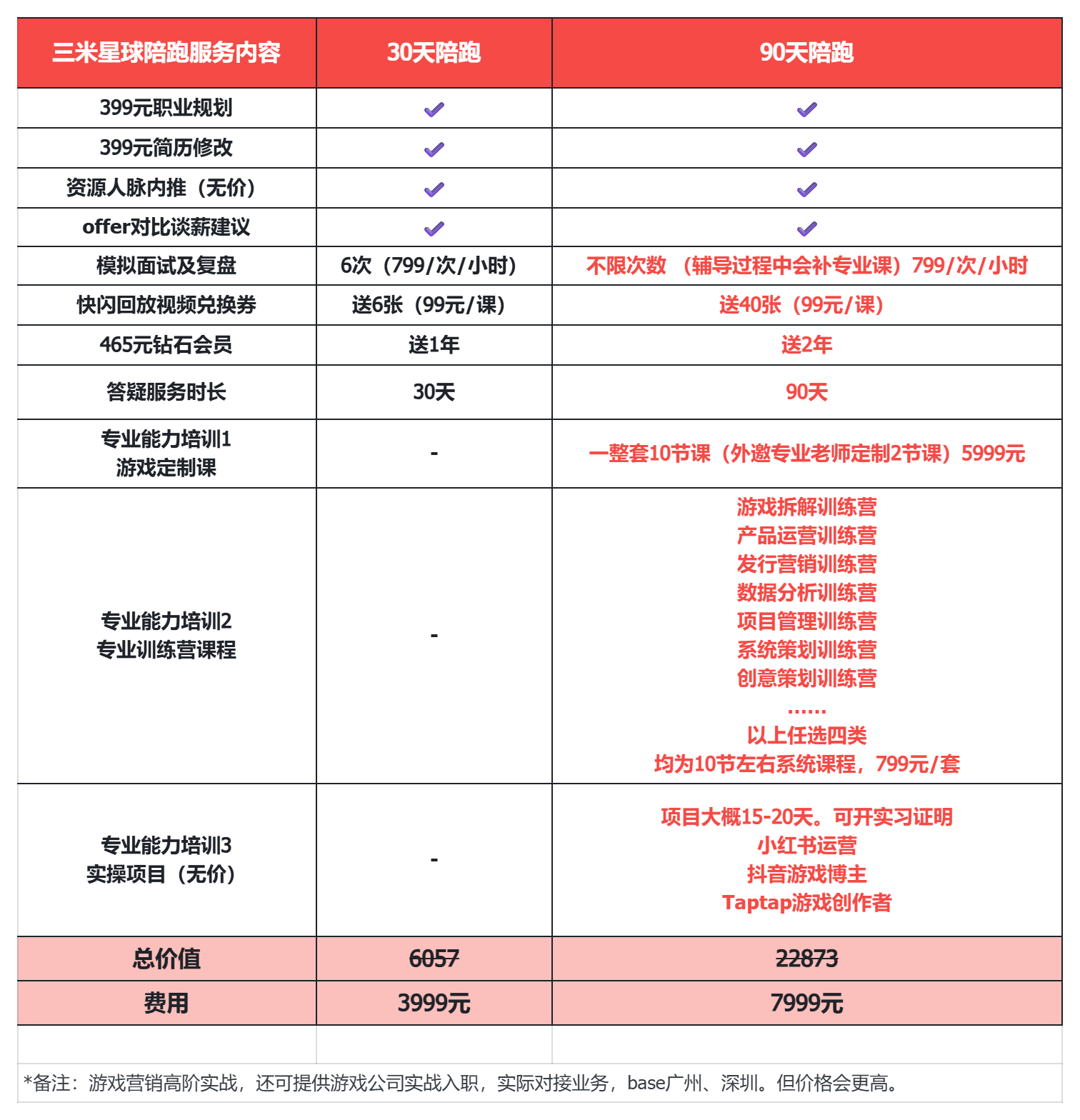
30天初阶陪跑和90天高阶陪跑的区别:

© 版权声明
文章版权归作者所有,未经允许请勿转载。
THE END











暂无评论内容