1V1辅导适合哪些同学?
想加入游戏行业,但是没有游戏经历游戏经验——提供实战项目,可开实习证明。
想加入游戏行业,但是没有游戏认知——定制化专业系统课程、配套训练营。
想加入游戏行业,但是求职时间紧迫——马上面临毕业,几乎没有游戏求职经验,不清楚需要提前准备什么。
想加入游戏行业,但是之前是非游戏行业,转行求职——想要求职的岗位,不是自己所学专业,需要了解更多的行业、岗位知识。定制化课程内容,专业培训教授。
想跳槽加薪,但是之前多次求职碰壁——明明很优秀,但简历总是石沉大海,即便有了面试也没有拿到Offer。
多个求职方向,不一定游戏行业,其他互联网行业岗位也看——提升求职成功率,制定多个求职方向,导师均可辅导。
请联系三米小助理(JDsoeasy) 详细咨询或预约时间。
我们可以提供:
1、针对学员特点设计专属求职方案。
2、多导师服务,三米+相关专业老师授课答疑。
3、笔面试题库、校招职位搜集、岗位内推、服务进度追踪。
4、无经验者,可带实操项目经历。项目大概15-20天。可开实习证明。
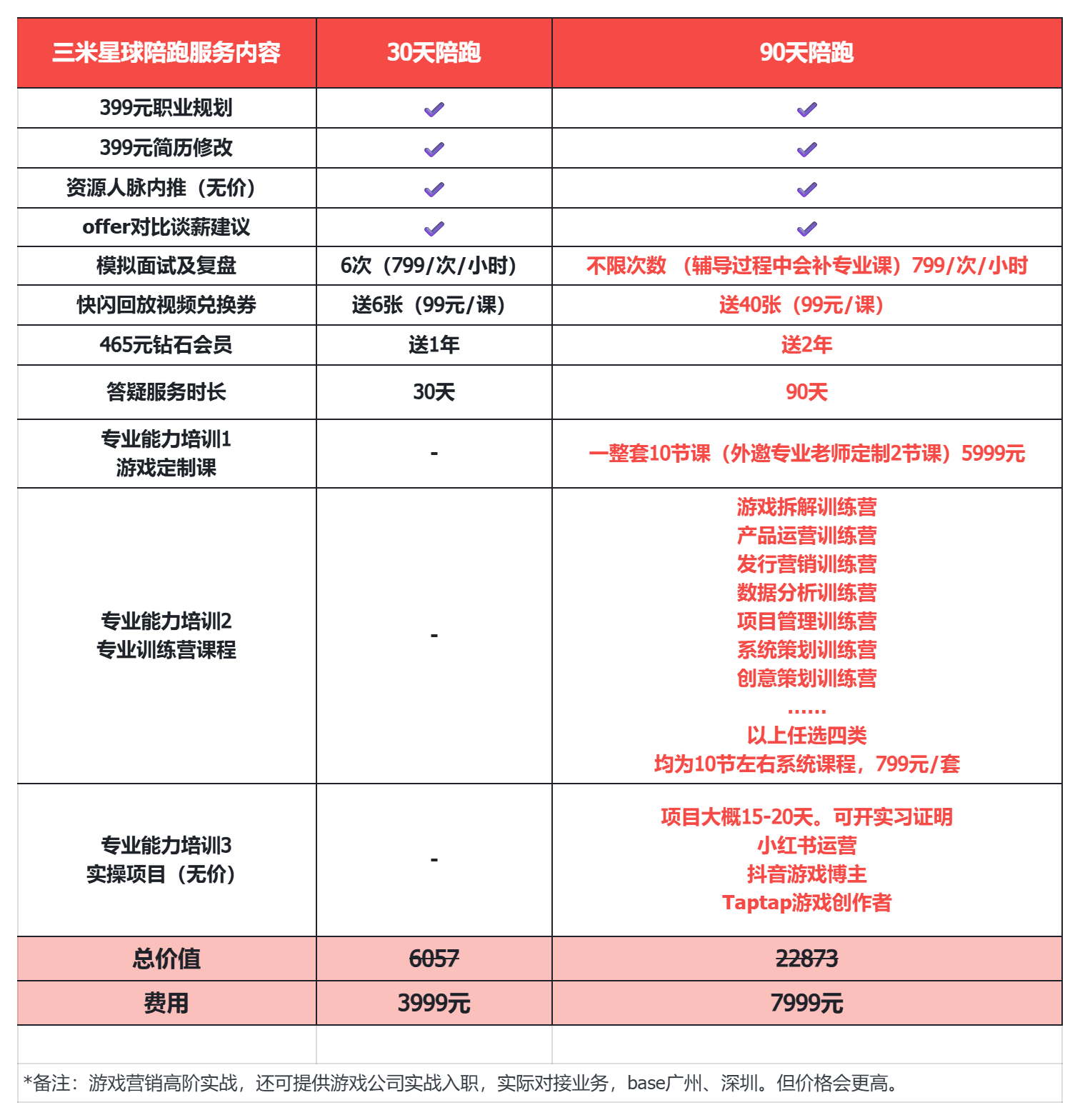
5、30天服务的升阶版。30天服务介绍https://play.youmiwu.cn/14020.html
冲刺期30天,保质服务周期最多延长至90天。
详细权益及服务价值说明:
1️⃣时长周期:三个月 (90天后有问题也可以长期答疑)
2️⃣个人优势定位分析+职业规划+求职进度规划(799元)
3️⃣求职简历精细优化 (399元)
4️⃣期间内1V1笔试面试模拟及答疑辅导(私教售价799/h*不限次数,直播6次就达到4794元以上)
5️⃣游戏专业系列课程(定制课程总12课时),课程教授1个月内(5999元)
6️⃣无经验者,可带实操项目经历。项目大概15-20天。可开实习证明。(企业合作无价)
7️⃣开通2年三米星球钻石会员(465*2=930元)
8️⃣四大训练营免押金开放 (799*4=3196元)
9️⃣40场直播课回放视频(99*40=3960元)
🔟优质游戏圈子资源/副业圈子资源+三米的资源倾斜和力所能及的内推 (资源无价)
(总服务价值超两万,拍下前请联系三米小助理JDsoeasy,先发简历审核,我们不是什么学员都接受,明显不合适的我们会劝退。)

过往辅导上岸情况:
| (辅导成果部分展示)公司——已获offer | 目标/岗位offer |
| 米哈游 | 平台运营(社招)/内容运营/版本运营/活动运营/数据运营/暑期实习生/管培生/国际化品牌 |
| 腾讯/魔方工作室/和平精英 | 渠道运营(社招)/市场营销/发行运营管培生/游戏运营实习生 |
| 腾讯转正答辩/网易转正答辩 | 活动运营/社区运营 |
| 腾讯旗下工作室 | 创意策划编导岗 |
| 字节 | 直播运营(社招) |
| 网易/网易雷火 | 用户增长产品策划/营销策划/社区运营 |
| 三七互娱 | 游戏运营/游戏策划/产品运营 |
| 麦吉太文 | 海外休闲运营/创意策划 |
| 西山居 | 游戏用户运营 |
| 搜狐畅游 | 数据运营/游戏运营 |
| 灵犀互娱 | 游戏产品运营 |
| 4399 | 数据运营/用户运营/游戏运营 |
| 途游 | 数据运营 |
| 鹰角网络 | 海外市场营销 |
| 叠纸 | 海外发行品牌策划/品牌营销策划/执行策划 |
| 友塔 | 运营管培生 |
| 吉比特 | 海外产品运营 |
| 大梦龙途 | 游戏运营/游戏直播运营 |
| 多乐/白日梦/优点创想 | 游戏运营/游戏校招生/产品运营 |
| metaapp | 社区运营主管(社招)/社区运营/创作者社区运营 |
三米星球辅导成绩:1⃣️简历阅卷修改数量:数千份;2⃣️星球总付费会员1000+;
| 3⃣️已帮助过米哈游、网易、腾讯、叠纸、字节、灵犀互娱、搜狐畅游、37游戏、iGG、4399、三七互娱、游族、完美世界、B站、西山居、友塔、大梦龙途、微派、麦吉太文、B站、小红书 等50+小伙伴顺利从修改简历、到面试辅导、到拿到offer,服务游戏求职全流程。包含校招、社招、转正答辩offer! |
| 求职辅导往期案例及好评(部分展示) |











请联系三米小助理(JDsoeasy) 详细咨询或预约时间。












暂无评论内容