游戏社区运营应该如何维护?如何做好游戏平台类产品的运营?如何构建这类产品的增长/留存/付费呢?如何能够吸引第一波用户以及持续引发ugc?
你一定用过网易大神、taptap、米游社、王者营地、和平营地、wegame、steam平台等产品,这些产品都属于游戏社区平台类互联网产品,但它们又有一些些特殊,因为都是游戏玩家在用这些平台产品。
又或者,你是不是在求职的过程中也见到过“游戏社区运营”的岗位,不知道这个岗位具体要做啥内容或者技能要求是什么。
又或者在职的时候接触到了游戏社区运营,哪怕不是独立APP的运营,可能身为游戏业务岗位的你,也需要在AppStore或者应用商店、渠道的社区里面维护玩家用户。
那么游戏社区运营应该如何维护?如何做好游戏平台类产品的运营?如何构建这类产品的增长/留存/付费呢?如何能够吸引第一波用户以及持续引发ugc?
上个周日的快闪课,三米就针对这个话题做了分享。
本次分享内容已经整理好发到社群和同步星球啦。

本次快闪直播的资料:PPT+逐字稿+分享文件+回放视频均已经上传,可成为会员兑换或直接付费解锁。
【课程内容】:《(游戏社区运营)游戏社区平台的运营策略及案例分析》
【分享亮点】:
-
1、游戏社区平台:常见游戏社区平台盘点商业模式
-
2、深度拆解案例:网易大神/taptap/4399游戏盒案例
-
3、社区如何构建UGC:引入创作者;如何持续运营UGC
-
4、游戏社区平台产品的增长/付费/留存策略
【分享讲师】:三米老师(三米的运营书屋、游戏星球主理人。前大厂游戏运营总监、创业开发过游戏盒子)
【正文内容】:以下为AI提炼会议纪要。

【游戏社区运营策略分享内容AI概要】
1、主要分享了游戏社区运营的相关内容,包括常见的国内外游戏社区、商业模式和运营模式。通过拆解网易大神、Tap Tap和4399游戏盒等案例,讲解了如何引入第一批创讲者、构建和持续运营UGC。最后,总结了这类平台产品的增长付费和留存策略。同时,还介绍了国内外游戏社区的五大类,包括第三方游戏社区平台、工具类游戏盒、传统厂商应用中心、游戏厂商自建流量池和休闲聚合类盒子。

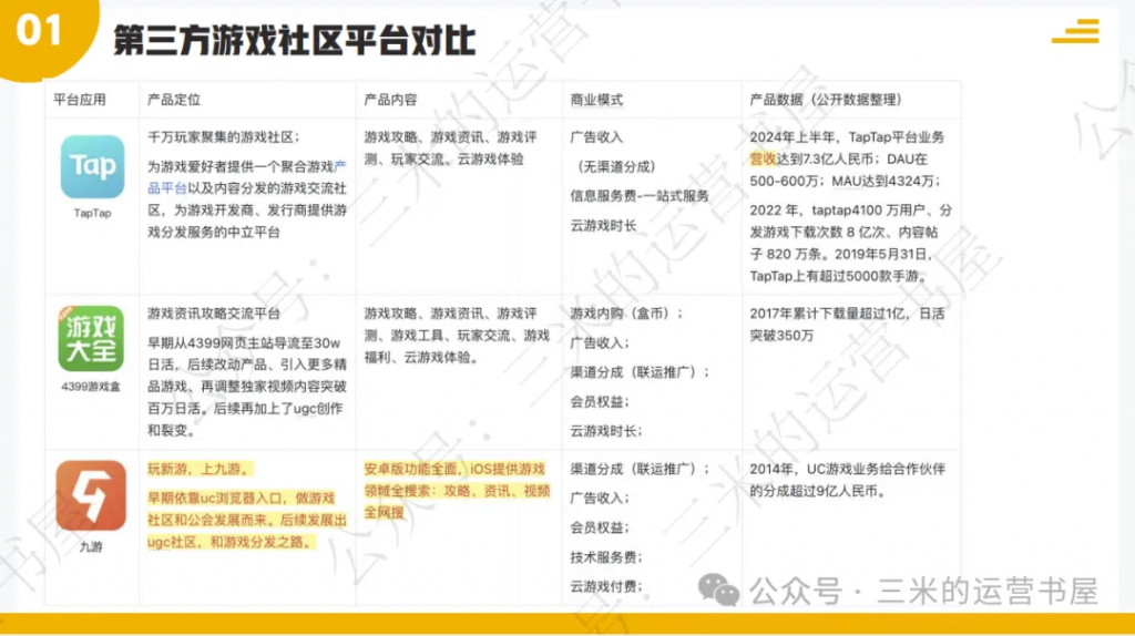
2、游戏社区应用对比分析
几款国内外常见的社区应用,包括Taptap、4399游戏盒和九游APP。这些应用都为游戏爱好者提供了一个聚合游戏产品平台及内容分发的游戏交流社区。它们的商业模式主要有广告收入、信息服务费、渠道分成等。其中,Tab的营收达到7.3亿人民币,DAU在500到600万,MU达到4000多万。4399游戏盒通过引入更多精品游戏和调整独家的视频内容,突破到了百万日活。九游APP早期靠UC浏览器入口发展,现在营收不算特别多,主要依靠联运分成、广告收入、会员权益技术服务费和云游戏付费等方式。

3、游戏应用市场分析与案例拆解
几款游戏应用,包括好游快报、233乐园、4399游戏盒、咪咕快游和天翼云游戏等。这些应用都是基于不同的策略和资源,如新游爆料、海量游戏、云游戏服务等。其中,好游快报的用户量超过1.5亿人,233乐园早期以网状和裂变模式吸引下沉市场用户。此外,还有网易大神、腾讯心悦俱乐部等自建游戏社区应用。这些应用都是各大厂争夺用户时长的策略,加强玩家沟通,留住玩家注意力。

4、网易大神的发展与增长策略
网易大神在2021年的DAU约为200万,主要用户来自自家手游。网易大神的增长主要依靠内部游戏导流、跨应用打通和买量策略。在公域方面,通过SAEM和SEO等方式进行宣传和推广;在私域方面,通过关联互导和提供实用好用的游戏工具和有趣有用的玩家内容来留住用户。此外,网易大神还注重内容审核,接入工信部要求,并使用自动识别工具和人工审核。

5、网易大神与TapTap的运营策略
网易大神和tap tap tap两个游戏社区的发展策略。网易大神注重长期价值,通过游戏导流来衡量收益,得到公司战略性的支持。tap tap tap作为一个中立的第三方平台,定位差异化,不收取渠道分成,有更好的推荐和排名机制。此外,tap tap tap还深度捆绑了运营推广和CP发展的生态,早期通过独家发售低价游戏吸引用户。在发展过程中,tap tap tap形成了自己的独特定位,站稳脚跟,并发展出社群生态。

6、游戏社区运营与用户体验优化
面向C端用户的服务,包括年轻潮流的交互体验、利益捆绑、UGC口碑社区以及活动运营等方面。以4399游戏盒为例,介绍了其从网页端到移动端的演变过程,以及如何通过优质内容吸引用户和提高留存。同时,强调了免费和海量这两个定位点对于游戏盒增长的重要性。

7、构建与运营UGC平台的策略
如何构建一个UGC平台,以及如何持续运营UGC。首先,通过各种手段和运营手段引导用户生产内容,吸引外部人群。其次,邀请种子用户加入内容的生产,验证内容创作的增长。第三阶段是持续的创作,不断重复有效的动作,做好内容生产和激励。激励可以分为现金、实物奖励和精神上的自我实现。通过造典型树标杆的方式来吸引更多的用户加入创作。
8、游戏社区平台的运营策略
闭环增长策略在游戏社区平台中的应用。首先,通过用户关系链算法,精准地将内容和用户对接,让消费者看到自己喜欢的内容,让内容生产者及时得到反馈。其次,解决创作动力和创作执行上的困难,降低创作门槛,提高创作体验。最后,通过分层管理策略,干预用户行为,提升用户活跃度,挖掘和满足内容消费者和创讲者的需求。

9、社区运营与产品调优策略
在产品层面和运营层面如何进行调优,以提高用户活跃度和社区粘性。首先,在产品层面,可以通过UI设计引导用户发布点赞收藏等功能,以及在社区顶部放置快捷入口。其次,在运营层面,可以定期发起活动,赠送实物荣誉等,以刺激用户参与创作。同时,对优质的帖子进行加精曝光,帮助新人粉丝和官方账号互动。此外,还可以提供满足用户个性化需求的编辑器,如发布笔记时添加emoji、表情、图片和gif等。
10、提升UGC引导运营策略
如何通过运营策略引导用户创作UGC内容,包括在用户发布界面加入引导,强化阅读量、点赞、回复等数据的反馈,组织创作型用户构建社群,定期维护活跃创讲者,给他们建议和指导,以及通过积分排行榜等激励系统来激发创讲者的创作热情。同时,也提到了游戏社区平台产品增长、留存和付费的关键点,即先了解用户量的来源,找到最关键最有效的渠道,然后想办法去扩大它。
11、社媒营销与用户增长策略
社媒营销、用户裂变、付费媒介、线下流量和留存等方面的内容。社媒营销包括抖音、快手、B站、小红书、知乎等主流媒体,以及官方账号的优质内容发布。用户裂变可以通过分享邀请新好友获得奖励等方式实现。付费媒介包括巨量引擎、广点通、腾讯系、头条系等。线下流量包括户外广告、电梯楼与电影院、地铁等。留存取决于是否解决了用户的痛点,提供了优质的用户体验。社交属性、工具属性和渠道属性是判断留存的关键指标。
12、游戏平台商业化策略解析
游戏平台商业化运营的四个关键问题:1.市场与用户定位,2.卖什么,3.怎么卖,4.如何将流量转换成钱。首先需要明确目标用户的基础画像,然后通过需求分析提炼和匹配已有内容,设计合理的定价策略,制定销售路径和促销方式,最后对已进入的用户进行分层,制定不同的商业化策略。此外,还分享了如何使用社群,将社群当作一个字典或知识库去翻阅,解决业务问题。

本次快闪直播的资料:PPT+逐字稿+分享文件+回放视频均已经上传,可成为会员兑换或直接付费解锁。
-1-scaled.jpg)







-3-scaled.jpg)
-5-scaled.jpg)
-4-scaled.jpg)
-11-scaled.jpg)
-6-scaled.jpg)


暂无评论内容