【海外发行运营训练营】从0-1带实战模拟 教你海外发行运营

【海外发行运营训练营】从0-1带实战模拟 教你海外发行运营

【海外发行运营训练营】从0-1带实战模拟 教你海外发行运营-三米星球:游戏人&互联网人终身成长的平台
【海外发行运营训练营】从0-1带实战模拟 教你海外发行运营
此内容为付费,请付费后查看
1296
付费
32 人学过

你是不是也有这样的困惑:
🤔 想进游戏行业,却不知道从哪里开始?
🤔 明明喜欢打游戏,却不知道如何把兴趣变成职业?
🤔 投了无数简历,却总是被“没有经验”挡在门外?

别担心,你不是一个人。
游戏行业确实火热,但真正能“入行”的人,往往是那些懂内容、懂运营、懂海外市场的人。

而现在,机会来了!
🚀 【三米星球·海外发行运营训练营】正式开启招募!
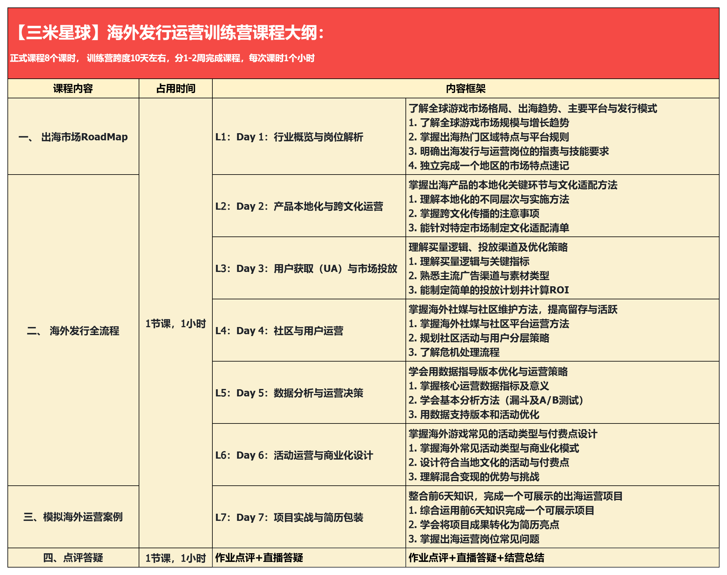
10天时间,8节实战课程,带你从0到1掌握海外游戏发行的核心技能!

拍下后请联系三米小助理(JDsoeasy),加入正式班级群。

image

📌 为什么你一定要来?

image

✅ 1. 系统学习,覆盖游戏出海全流程

我们不讲虚的,只讲你面试、工作中真正用得上的内容:

📅 Day1:行业概览与岗位解析

  • 全球游戏市场格局、出海趋势、热门区域

  • 游戏发行/运营岗位到底做什么?你需要具备哪些能力?

📅 Day2:产品本地化与跨文化运营

  • 本地化不只是翻译,而是文化适配!

  • 如何避免“文化翻车”?从节日、习俗到用户心理,一网打尽

📅 Day3:用户获取(UA)与市场投放

  • 买量逻辑、广告渠道、素材类型

  • 手把手教你做投放计划,算ROI

📅 Day4:社区与用户运营

  • 海外社媒怎么玩?Discord、Twitter、Reddit…

  • 用户分层、活动策划、危机处理,统统安排

📅 Day5:数据分析与运营决策

  • 看数据不只是看数字,而是看趋势、看用户

  • 漏斗分析、A/B测试,用数据说话

📅 Day6:活动运营与商业化设计

  • 海外玩家喜欢什么样的活动?

  • 付费点怎么设计?混合变现怎么玩?

📅 Day7:项目实战+简历包装

  • 用6天知识,完成一个完整的出海运营项目

  • 把项目变成简历亮点,面试官一眼看中你!

📅 Day8:作业点评+直播答疑

  • 你的项目,老师亲自点评

  • 不懂就问,直播答疑+结营总结,真正做到“学完就能用”

  • 海外运营训练营-20260303122524

🎯 适合谁学?

  • 想转行进入游戏行业的职场新人

  • 游戏专业学生,想提前掌握实操技能

  • 已有基础运营经验,想往海外方向发展的从业者

  • 独立游戏开发者,想自己出海推广游戏

导师介绍:

乔治老师:现海外高级运营;5年游戏大厂经历,主做海外游戏项目,参与过FPS、大逃杀、SLG等项目;负责产品调优、用户调研、商业化分析等。辅导过20+学生拿到腾讯、网易、三七、友塔、巨人、完美世界等offer。

乔治老师也是三米星球嘉宾,三米星球的金牌讲师!带过星球五期初阶游戏拆解训练营。学员好评如潮!

导师成果:【游戏拆解训练营】已经开办5期,每一期都是好评如潮!详细介绍和作业案例可见过往期游戏初阶训练营:https://play.youmiwu.cn/26435.html

💡 为什么选择【三米星球】?

✅ 实战导向:不只是听课,而是动手做项目
✅ 直播教学:保证每位学员都能被看见、被指导、直播答疑直接互动连麦!
✅ 行业导师:拥有多年海外游戏发行经验的老师亲自授课
✅ 简历加持:结营即有一份完整项目作品,面试直接加分!

游戏行业不缺人,缺的是懂发行、懂运营、懂出海的人!
来三米星球,成为那个“被抢着要”的人!

© 版权声明
THE END
喜欢就支持一下吧
点赞15 分享
评论 共6条

请登录后发表评论