爆款「谷子」背后,藏着月薪2W+的蓝海岗位!7节课9天打卡训练营带你破圈入门!
你是不是也买过《星穹铁道》的吧唧、原神的亚克力立牌、或者泡泡玛特的联名手办?
——没错,这些让人上头的“小玩意儿”,就是如今席卷Z世代的IP衍生品,而行业里,大家更爱叫它们——“谷子”。
买谷子的人越来越多,能做、懂做、会策划“谷子”的人,却十分稀缺。
为什么说,IP衍生品行业正在爆发?
-
从《崩坏:星穹铁道》一年卖出10亿级周边,到泡泡玛特靠潮玩上市,再到故宫文创年收15亿……
-
“为爱付费” 已成为95后、00后的消费常态,而IP衍生品,正是情感与商业的最佳交汇点。
然而,一个现实问题是:
🔁 很多人想进入行业,却不知道从哪学起…
🔁 会画图不懂产品、懂IP不懂企划、会买不会卖…
🔁 市面上缺乏系统教学+实战导向的课程…
如果你也:
✅ 是二次元/游戏/文创爱好者,想进入相关行业
✅ 在做市场、产品、设计,想拓展IP衍生品技能
✅ 想转型,抓住IP衍生品这波新职业机会
——那么这门 《三米星球|IP衍生品实战训练营》 ,就是为你量身打造。付款拍下之后,请联系三米小助理JDsoeasy加入班级。
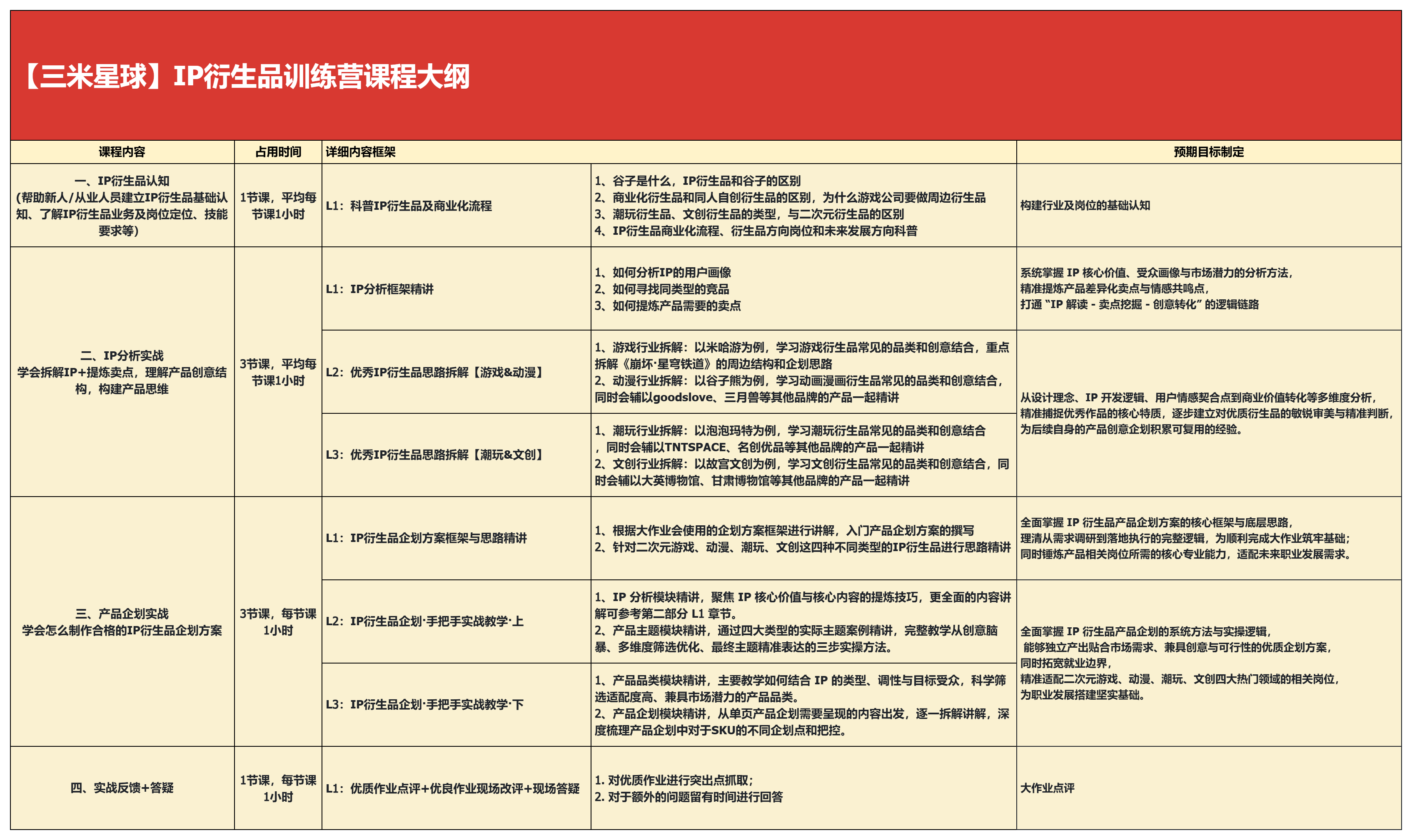
四大模块学习,9天内系统掌握IP衍生品相关技能!
🧠 第一模块:建立行业认知
-
什么是“谷子”?IP衍生品的商业逻辑到底是什么?
-
从二次元周边到潮玩、文创,全景解读行业赛道与岗位方向
🔍 第二模块:IP拆解实战
-
学会分析IP用户画像、寻找竞品、提炼核心卖点
-
真实案例拆解:米哈游/谷子熊/泡泡玛特/故宫文创…
📦 第三模块:产品企划实战
-
手把手教你写出一份专业的IP衍生品企划案
-
从主题设定、品类选择,到SKU规划、落地执行
🎤 第四模块:作品点评+答疑
-
老师现场点评作业,帮你优化方案,直指问题核心
爆款「谷子」背后,藏着月薪2W+的蓝海岗位!其中也藏着很多二次元大厂的HC,比如米哈游、叠纸、鹰角、库洛、深蓝、灵犀互娱、哔哩哔哩、紫龙、字节等等,都有在招聘二次元游戏的IP衍生品或者游戏周边运营的岗位!
这又是一个求职信息差,在别人只会吃谷子的时候,你已经思考如何结合自己的爱好进行工作了!而且这个行业还在不断增长中,因为年轻一代的文化喜好和消费前景在这里,二次元的市场也会越来越大。
我们先来看看boss直聘上的岗位JD。

(叠纸的IP产品经理 月薪25-35k·16薪)

(B站的游戏市场策划经理-IP衍生品方向)

(阅文集团 IP衍生品产品策划 月薪15-20k·14薪)

(乐元素 衍生品商品企划 月薪15-30k)
其实不仅仅是游戏行业,还有潮玩、文创等文娱行业,其实都有衍生品策划的岗位在招聘。学好了IP衍生品的技能,就业面和前景都是极好的!而且最重要的是,这个岗位工作内容还迎合了许多95后的喜好!
虽然每家公司的岗位要求或有所差别,但是大体上要求的能力相似。其实三米星球一直开办的训练营,都培养大家的底层能力。因为我们知道这些底层能力是绝对的基础,只有基础扎实了,大家在游戏业务岗位上工作才能发挥出自己的能力,至于求职面试中被问到的业务问题自然不在话下了。
比如【游戏拆解训练营】提高对游戏产品的理解,比如【数据分析训练营】提高游戏数据分析和调优能力。比如【求职面试训练营】提高求职面试的能力,比如【发行营销训练营】提高市场营销对流量对游戏宣发理解的能力,比如【游戏商业化训练营】提高游戏商业化理解和设计的能力……
我们的课程案例全部来自一线项目,带着你拆解米哈游的《星穹铁道》、泡泡玛特、故宫文创等顶流案例,学完即积累行业经验,帮你具备“产品策划”“衍生品运营”“IP开发”等岗位能力,不止听理论,更是完成一份属于你自己的IP衍生品企划案,可放入作品集。老师会对大家的作品逐一反馈!

训练营好评反馈
小伙伴们都反馈收获满满!学员反馈真心好评连连,先看看他们输出的作品报告吧,从0-1跟着训练营老师输出,绝对是符合费曼学习法啊,用输出倒逼输入。学习成果也更加牢固可见!还有同学表示这个都是超级业内的视角,学习之后去面试都非常有底气了!!



课程日历和详细介绍


适合谁学?
-
零基础想进入IP/潮玩/文创行业的爱好者
-
产品、运营、设计等岗位,希望拓展IP衍生品技能
-
自有IP想进行商业化探索的创作者、品牌方
如果你是是二次元/游戏/文创爱好者,想进入相关行业;你在做市场、产品、设计,想拓展IP衍生品技能;你想转型,抓住IP衍生品这波新职业机会,那就千万不要错过这一期训练营了!错过又要等半年后复开。
本次带课老师也是我们老朋友啦,不熟悉的小伙伴可以观看下猫猫老师之前给我们做快闪直播课分享的视频。
本期训练营讲师:猫猫(资深IP衍生品策划负责人,多年从业经验,对潮玩、文创、二次元等领域有深入研究)

大作业选定:任选自己熟悉的IP,针对某个IP进行新主题的产品企划(22页以上ppt,输出pdf提交)须包含老师要求的框架模块
训练营中,老师也会通过直播实操讲解,带大家输出IP拆解和企划案撰写的过程。
老师会教学员通过拆解一个IP的深度分析(用户画像、竞品分析、卖点提炼、IP总结),寻找灵感来源,对IP关联可行性分析,总结主题和差异化的关键词,然后还需要对品类进行规划(如何进行用户需求分层-使用场景分层-成本利润分层),最后完整的撰写出IP企业的方案!尤其适合求职的小伙伴!因为输出的PDF报告是可以写到简历上作为求职作品的!这真的是要手撕IP衍生品策划的节奏啊!
【三米星球】就想要打破这样的死循环,为大家求职和成长加一份力!
现在可以直接平台下单视频回放课程,会员仅需648元(非会员需先开通会员),老师依旧可以给你进行作品指导和回复!!!














暂无评论内容