最近连续遇到几个伙伴来问转行游戏运营相关的事情。
在诊断他们的情况过程中,也都遇到了对自己价值定位不清晰的问题。
终局的个人定位我之前在思维模型里面分享过。就是寻找三个圈的交界点:【你喜欢的】【你擅长的】【能赚钱的】。
能够找到这个点,就能够开心快乐的工作,游刃有余的发挥自己的个人价值。
需要一定时间去试错去寻找。但是千万要记得这个目标。
那么在倒推回目前的求职情况。如何落地分析和执行呢~
这里分享一套可拆解分析的工具。可以对照着看看。
尤其是社招的小伙伴,已经对职场有一定认知,对社会有一定阅历了。时常回过头来思考三圈交界点这个问题。可以早日找到属于自己的事业路线和最佳职业规划。
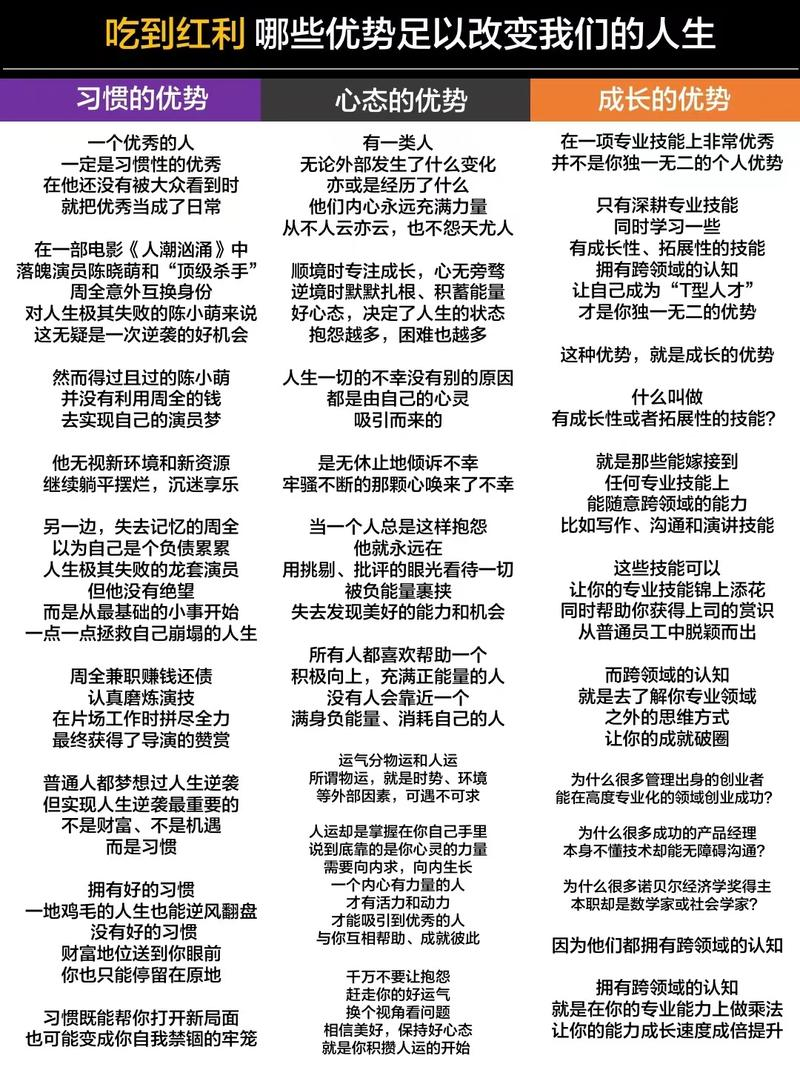
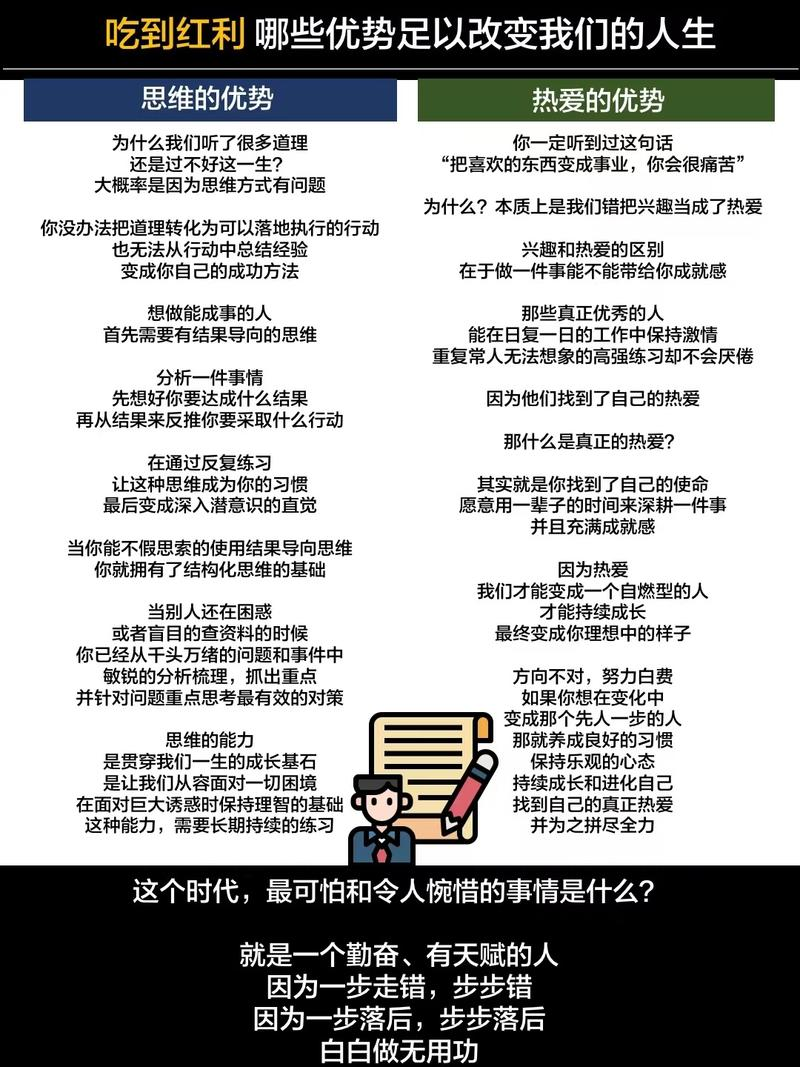
找准自己的优势真的很重要!!









不要忘记了,星球里面我们曾经邀请过盖洛普个人优势分析的教练来圈子里面做过一期快闪直播分享。
会员免费下载资料:https://play.youmiwu.cn/2503.html

还有回放视频可查看:https://play.youmiwu.cn/2503.html






没有回复内容