【游戏产业报告】港台地区有哪些特点?2021年出海港台地区的厂商有哪些营销动作?.pdf-游戏资讯社区-游戏星球-三米星球:游戏人&互联网人终身成长的平台
   

【游戏产业报告】港台地区有哪些特点?2021年出海港台地区的厂商有哪些营销动作?.pdf

【游戏产业报告】港台地区有哪些特点?2021年出海港台地区的厂商有哪些营销动作?.pdf

【游戏产业报告】港台地区有哪些特点?2021年出海港台地区的厂商有哪些营销动作?_00

【游戏产业报告】港台地区有哪些特点?2021年出海港台地区的厂商有哪些营销动作?_01

【游戏产业报告】港台地区有哪些特点?2021年出海港台地区的厂商有哪些营销动作?_03

【游戏产业报告】港台地区有哪些特点?2021年出海港台地区的厂商有哪些营销动作?_05

 
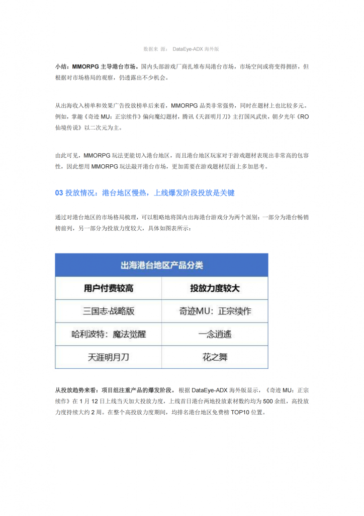
【游戏产业报告】港台地区有哪些特点?2021年出海港台地区的厂商有哪些营销动作?.pdf
pdf文件
5.7M
请登录后发表评论

    没有回复内容