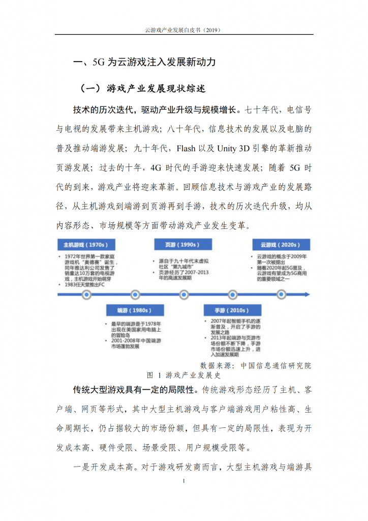
【游戏产业报告】2019云游戏产业发展白皮书.pdf三米1月4日 17:08发布0【游戏产业报告】2019云游戏产业发展白皮书.pdf 【游戏产业报告】2019云游戏产业发展白皮书.pdf 下载 pdf文件 5.1M 游戏资讯
没有回复内容