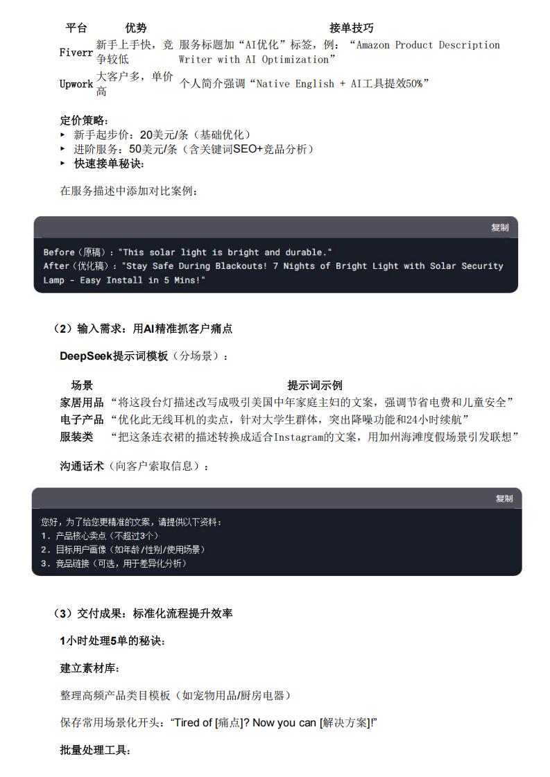
【AI科技】DeepSeek搞钱教程(0基础入门).pdf三米2月23日 13:07发布0【AI科技】DeepSeek搞钱教程(0基础入门).pdf 【AI科技】DeepSeek搞钱教程(0基础入门).pdf 下载 pdf文件 4.7M AI科技
没有回复内容