社区
快闪直播
训练营
求职服务
星球索引
星球文件
星球专栏
嘉宾列表
游戏公司
三米书屋
APP下载
发布
开通会员
开通黄金会员
黄金会员权益:
🪙 全岗位游戏笔面试题及答案/
🪙 游戏简历撰写攻略
🪙 解锁【游戏求职】板块内容
🪙 解锁【求职技巧】板块内容
🪙 会员升级请联系小助理(微信JDsoeasy)
开通黄金会员
开通钻石会员
钻石会员权益:
💎 过往50场视频课+全年免费课30场,所有课件免费下载
💎 会员押金制参与系统训练营,发行/运营/策划/数分
💎 解锁全游戏知识库万份文档,内部人才有的SOP表
💎 链接各大厂人脉,永久群提问交流还有岗位内推
💎 游戏求职/小白入行/在职提升/跳槽进阶/创业副业
开通钻石会员
开通会员 尊享会员权益
登录
找回密码
快速登录
社区
快闪直播
训练营
求职服务
星球索引
星球文件
星球专栏
嘉宾列表
游戏公司
三米书屋
APP下载
开通会员 尊享会员权益
登录
找回密码
快速登录
点赞
分享
QQ空间
微博
QQ好友
长图分享
复制链接
首页
社区
游戏星球
游戏策划
正文
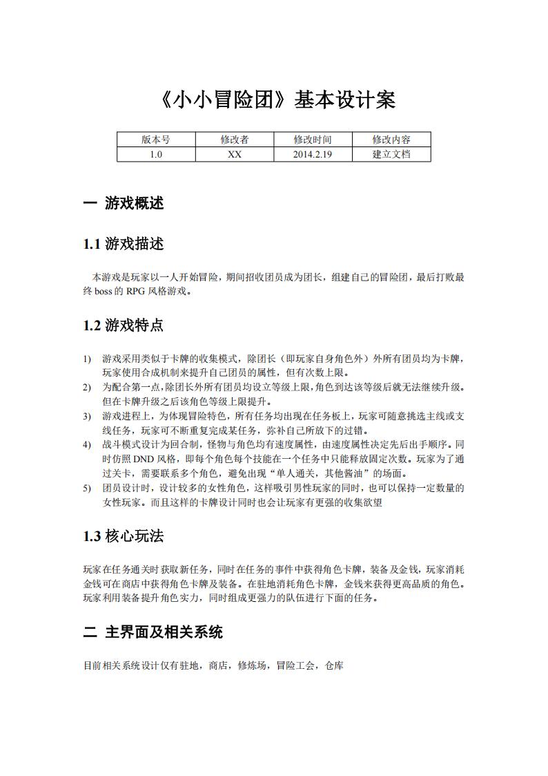
【系统策划】《小小冒险团》基本设计案.pdf
三米
2月18日 17:45发布
0
该圈子内容已隐藏
以下用户组可查看
钻石会员
登录后查看我的权限
登录
系统策划
请登录后发表评论
登录
没有回复内容
12人已关注
分享
游戏策划
游戏策划 游戏策划
发布
关注
主题
806
互动
1
阅读
1.6W+
Hi!请登录
登录
社交账号登录
在手机上浏览此页面
登录
用户名/手机号/邮箱
登录密码
记住登录
找回密码
登录
社交账号登录
扫码登录
使用
其它方式登录
扫码登录
没有回复内容